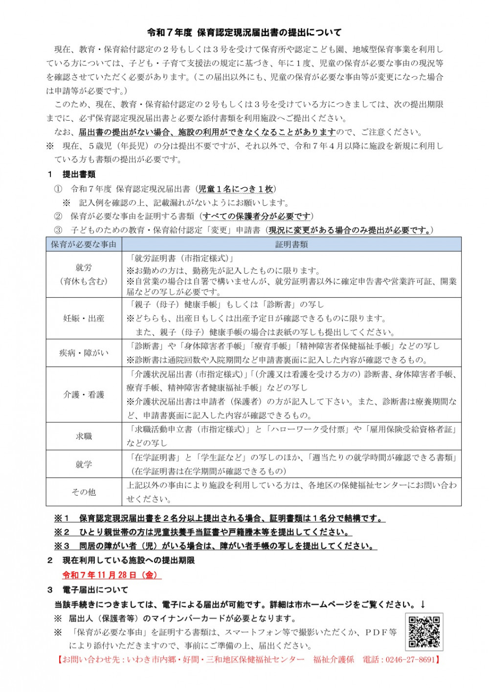
いわき市より、在園児(年長児を除く)の保護者を対象に「現況届出書」の提出依頼がありました。

本日、年長児ひまわり組を除く在園児の保護者様に提出書類を配布いたします。

共に提出する就労証明書はダウンロードしてください。
就労証明書(PDF版)
就労証明書(Excel版)
就労証明書はお勤め先で書いてもらうため、時間を要する場合がありますのでお早めにお勤め先にお申し出ください。
就労以外(妊娠出産・疾病障がい・介護看護・求職・就学・その他)の方は、その証明が出来る書類をご提出ください。
提出期限:令和7年11月28日(金)まで
提出先は、原則、さくら保育園ですが、今年から電子届出=オンライン申請できるようになりました。詳しくはいわき市のホームページをご覧ください。
保育認定現況届出のオンライン申請について
オンライン申請する保護者様は、その旨、さくら保育園までご連絡ください。









